13 年
手机商铺
公司新闻/正文
542 人阅读发布时间:2024-09-30 10:02

文献赏析

Min Shao, Haipeng Cheng, Xiaohong Li, Yujia Qiu, Yunna Zhang,Yanfen Chang,Jiafeng Fu, Mengxia Shen, Xinxin Xu,Dandan Feng, Yang Han, ShaoJie Yue, Yan Zhou,and Ziqiang Luo
研究背景:肺纤维化是一种慢性进行性肺病,治疗选择有限。我们之前的研究揭示了肺纤维化中肺泡上皮II型细胞(AECII)中存在铁沉积,这种沉积可以被铁螯合剂去铁胺预防。然而,细胞质和线粒体中的铁具有两个相对独立的作用和调节系统。在本研究中,我们旨在探讨线粒体铁沉积在AECII损伤和肺纤维化中的作用,并寻找潜在的治疗策略。
方法:本研究采用了博来霉素(BLM)处理的小鼠、MLE-12细胞和原代AECII细胞,分别建立了小鼠肺纤维化模型和上皮细胞损伤模型。通过线粒体移植、siRNA和质粒转染、蛋白质印迹法(WB)、定量实时聚合酶链反应(RT-qPCR)、聚合酶链反应(PCR)、免疫荧光、免疫共沉淀(IP)、MitoSOX染色、JC-1染色、耗氧率(OCR)测量和CCK8实验等方法,以阐明线粒体铁沉积在细胞和肺纤维化中的作用,并确定其作用机制。
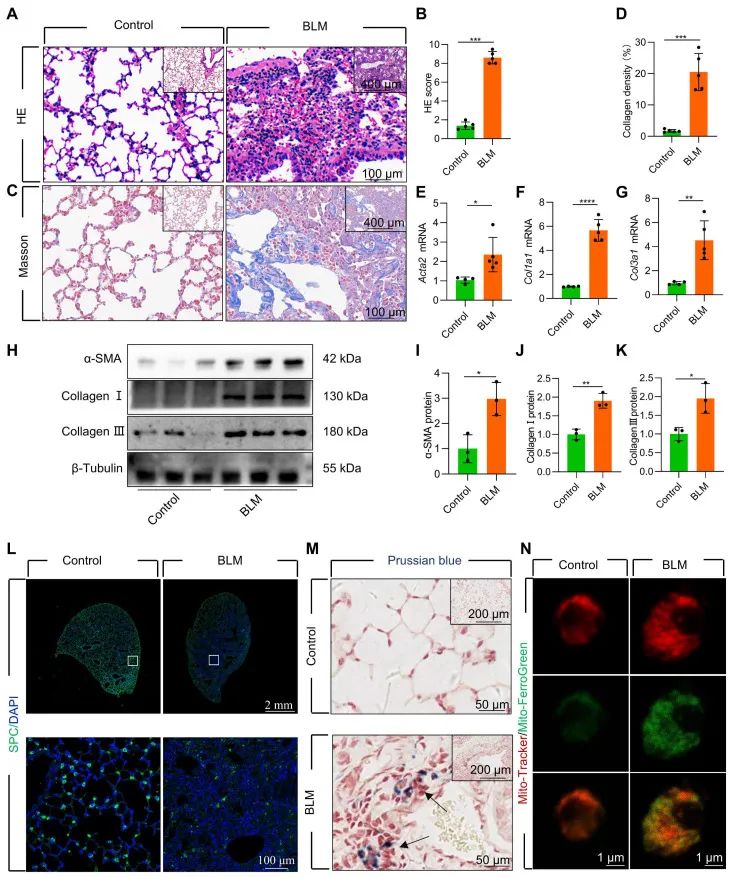
结果:本研究表明,在博来霉素(BLM)诱导的肺纤维化小鼠模型和BLM处理的MLE-12上皮细胞中,AECII内存在显著的线粒体铁沉积。进一步的研究发现,健康的线粒体能够挽救BLM损伤的AECII线粒体铁沉积和细胞损伤损失。Mitoferrin-2(MFRN2)是主要的转运体,通过将细胞质铁转运到线粒体中来调节线粒体铁代谢,在BLM处理的MLE-12上皮细胞中表达上调。直接过表达MFRN2会导致线粒体铁沉积和细胞损伤。在本研究中,泛素连接酶F-box/LRR重复蛋白5(FBXL5)的泛素化降低导致铁反应元件结合蛋白2(IREB2)降解减少,进而促进MFRN2表达和受损AECII中的线粒体铁沉积。激活前列腺素E2受体EP4亚型(EP4)受体信号通路通过上调FBXL5来下调IREB2-MFRN2信号,从而对抗线粒体铁沉积。这种干预不仅降低了线粒体铁含量,还保留了线粒体功能,并保护AECII免受BLM治疗后的损伤。
结论:我们的发现揭示了肺纤维化中AECII异常线粒体铁代谢的未知作用、机制及调控方法。因此,本研究加深了对肺纤维化发病机制的理解,并为利用EP4受体激动剂开发有效的治疗干预措施提供了有希望的策略。

单剂量BLM诱导的肺纤维化过程中AECII的线粒体铁沉积
使用产品及产品链接:
Mitoferrin 2 antibody (Biotin) (orb457153 biorbyt)

Biorbyt也可提供线粒体铁转运蛋白2(Mitoferrin-2)的ELISA试剂盒和Mitoferrin-2相关的siRNA产品,部分热销货号如下: